
The question: Are we compliant in our time off policies? Short answer: No.
But why? We found that many States, especially California, have very specific rules regarding time off, eligibility, reporting/auditing needs and more. While we thought our current policy creation that allowed for unlimited PTO covered enough, we found this was not the case and sat out to build a robust, compliant policy creation tool.
How? With so many rules and requirements out there, we had to make a tool that was open and flexible enough to meet the needs of any official requirements and easy enough for a HR pro to meet the most rigorous of requirements. This tool needed:
-Ability to create policy for any State’s regulations
-Ability to create a support multiple time off policies
-Ability to create a policy that could allow for both paid and unpaid time off
-Open up new functionality for how time off is accrued
-Ability to provide means for workers to select the type of time off to accurately reflect in their pay stub and for admin reporting
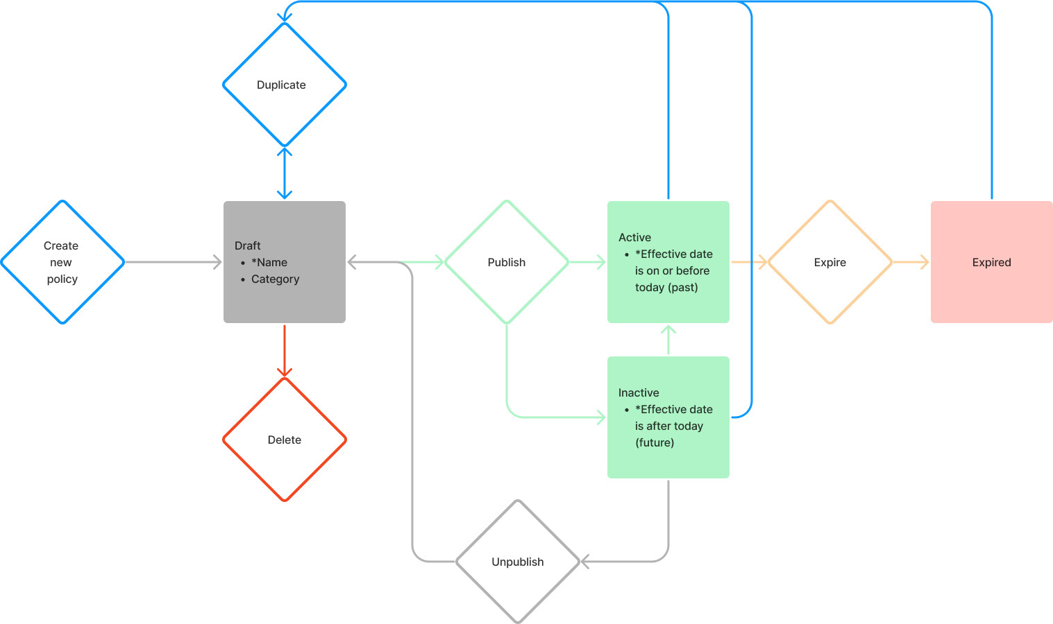
There were many brain-storming sessions and architecture diagrams!
We had to understand the layout before we could begin hard designing:


And meticulous note, documentation and use cases!
Interviewing current customers and other HR professionals, I got to understand their needs, pain points and how to design the ultimate tool for policy creation.



Now, the designs!
I went through A LOT of iterations. Some where ideas I thought were great but ended up being not helpful after customer feedback. Through the voice of the customer, we ended up with a policy creation tool that provided total customization, flexibility and ease of use.
We re-thought the entire policy experience. Allowing admins to create multiple policies and each displayed to easily view and identify,

When creating a policy, an Admin clearly sees this is a two-step process. 1) Name and summary and 2) Building out categories. This last step is where the true functionality comes into play.

Each category can be filled with specific, industry standard tags for bother worker ease and reporting. These categories hold the value of time allotment and what workers can use for their time off. As an admin selects the allotment, the category will dynamically expand to the remaining input fields - easily guiding the admin through the experience:

Depending on what allotment type is selected, the admin will be given the options to confidently build the category. For example, this category will be a group-bucket for Personal, Sick, Vacation and a custom tag. The admin can now choose how these tags will be valued for the worker.

Once completed, the admin is brought back to their policy building page to build out more categories as needed or complete their policy.

Conclusion
Through extensive feedback, iteration and team work, a new, radically functional policy creation tool was given to our clients that allowed them to be confident in building compliant policies, in an easy to use and pleasing experience.